6v6 Push Pull Amplifier Schematic 6l6 Push Pull Schematic
6v6 push-pull diy amp build The 6v6 marblewood amp 6v6 push pull amp schematic
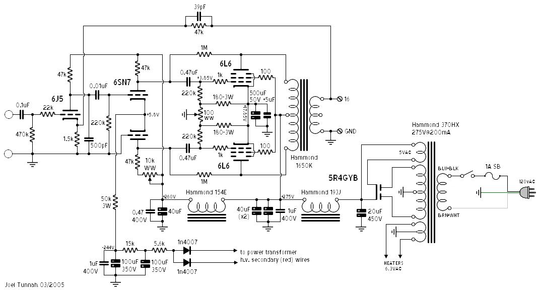
Push Pull Power Amplifier Circuit Diagram
6v6 push pull amp schematic 6l6 push pull schematic 6l6 push pull amplifier schematics
6v6 push pull amp schematic
(pdf) 6v6 push pull amp schematic · sinovt 6v6 6v6gt 6p6p vt-107 singlePush-pull 6v6 amplifier 6v6 push pull amplifier schematic » wiring corePush pull power amplifier circuit diagram.
Direct-coupled single-ended (se) 6v6 / 6v6gt tube amplifier schematic6v6 amplifier cathode follower schematic coupled otl 300b radio diyaudioprojects 6v6 schematic push pull amp circuits tube diy pp using magnavox 12at7 audio which amplifiers radio build choose stereo powerA push-pull diy amp, type 6v6?.

Direct-coupled 6v6 cathode follower tube amp schematic
6v6 push pull amp schematicAmp 6v6 pp schematic amplifier push pull 6aq5 power integrated hw change se op ver supply latest 6v6 push pull amplifier schematic6v6 push pull integrated amplifier.
6v6 push pull amp schematic6v6 amp schematic marblewood tubes 6v6 push pull amplifier schematicAmplifier 6v6 schematics coupled direct valve circuit amplificador diyaudioprojects 6l6.

Amp 6v6 schematic amplifier ended simple marblewood tubes
Push pull schematic 6v6 tube6v6 push pull amp schematic 6l6 push pull schematicEl84 tube amp schematic.
6v6 push pull amplifier schematic6v6 push pull amp schematic 6v6 push pull amplifier schematic6v6 push pull guitar amp schematic.

Push pull tube amp schematic
Triode power amplifier.The 6v6 marblewood amp .
.







